you me here there now then

text, image and video sketchbook from ongoing series of residencies for research and creative process integrating live performance and digital creation

bodies in disPlacement
do the things we imagine, make and put out in the world have tendency to shape how we perceive, what we see, how we feel, the way we think, who we are, what we become…
ripple - dance & Ai
devising modular systems for real-time interactions between moving body, visual image, sound, lighting and artificial intelligence
psychoactive surface
what could the vertebral column have to do with dance and artificial neural networks
live performance / creative tech
mediating aspects of interaction between the performer's body and the sonic, visual and spatial environments of the performance
networked performance
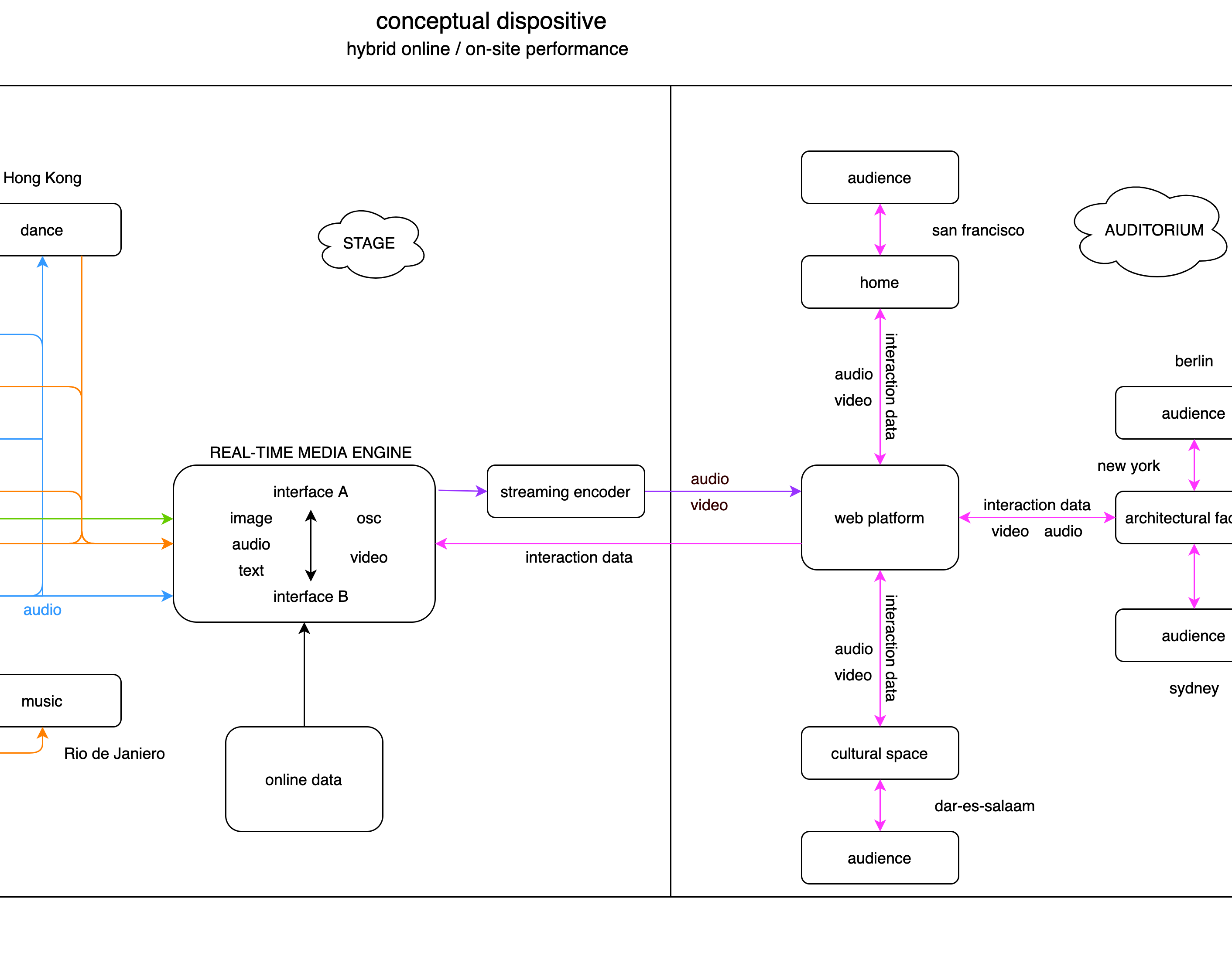
online collaboration and remote network performance
resonance
how things that happen at one place can have repercussions elsewhere, how things could be physically manifest at multiple places at the same time.
interaction
an improvisation based live performance system in which the immediate and extended environments (sound, light, image, object, data) relate and interact with the body in real time.
dispositif
control of the processes that contribute to the overall composition is shared between the dancer, the live media designer, the music, the software programming and the hardware (computer, camera, motion tracking device)
digital body 2.0
partially self generative and partially reactive multi-directional space
improvisation & AI
Using an AI dataset at a future date could it be possible to generate my improvisation in a manner that would be authentic to me and truthful to the occasion?
collaborators & partners
artistic collaborators and supporting partners
bio
Opiyo Okach is a performer, choreographer and media designer
Back to Top